
早游戏app
海量BT游戏好玩还零氪金呢。
版本:1.96.5
大小:85.95 MB
语言:简体中文
类型:手游辅助
授权:免费
更新:2026-01-16
厂商:上海火仔网络科技有限公司
包名:com.qijin189.huosuapp
备案:沪ICP备17006087号-3A
早游戏app是一款为手游玩家量身定制的福利平台。它涵盖了海量BT游戏,提供最新的游戏资讯和丰厚礼包,让你轻松享受各种游戏乐趣。用户无需下载多个应用,通过一个平台即可访问丰富的游戏类型,从角色扮演到卡牌类应有尽有。注册后,玩家可以免费领取高级特权以及丰厚奖励,如元宝、钻石和金币。早游戏还设有专属的游戏交流社区,方便玩家们分享心得与经验,甚至还有大神直播教学,让你提升游戏技巧。如果你热爱手游,想要体验更多游戏乐趣,快来下载早游戏app吧!
软件功能
【各类论坛游戏群高效互动】
早游戏具有高效游戏线上互动,真正的多人同游。
【各类特色好玩的游戏集锦】
玄幻、Q萌、益智,各类优质游戏必能满足你。
【海量礼包免费领取】
各色超值礼包免费送,助力通关。
【实时攻略查询,通关打怪不用愁】
早游戏自带游戏攻略,简单易上手,入门不用愁。
【无需下载,想玩就玩】
早游戏采用最新压缩技术,简单加载即可开始游戏。
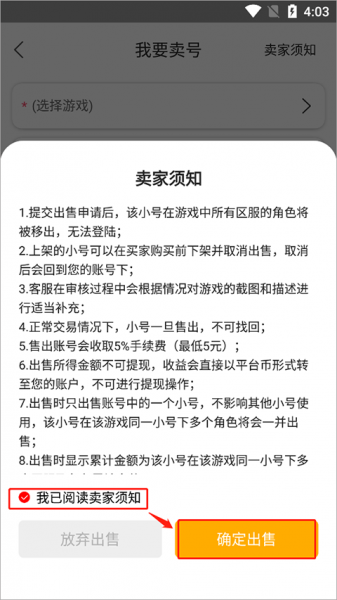
早游戏app怎么出售?
1、免费下载这个软件,选择“早小号”。
2、在“早小号”中选择“上架小号”。
3、这个时候需要同意“卖家须知”-点击“确定出售”。
4、在“我要卖号”中选择“游戏”、“小号”、“区服”、“商品名”以及“游戏截图”。
5、上面全部填完了之后,选择“确实出售”即可。
软件亮点
1、更拥有游戏的人气排行榜轻松的寻找自己喜爱的游戏;
2、支持通过游戏类型以及满v版,变态版等类型进行查找;
3、提供众多游戏的资讯阅读与攻略介绍;
4、提供各类热们的变态手游的开服信息查询。
软件评测
1、徐杰:评价也会高,良心品牌,同学推荐我保存的,很好用呢
2、早游戏多种特别本的游戏,每天都有新游戏发出,邀请好友一起得大奖吧。游戏福利活动都非常多。
更新日志
v1.96.5版本
优化用户体验
-
权限要求:
查看
- 隐私政策:
-
包名:
com.qijin189.huosuapp
-
MD5:
5932EAEA496C4FB8134CCD8110A068B2

手机扫描下载