
江湖悠悠手游
一款佛系武侠风格的角色扮演手游
版本:4.0.4
大小:1.74 GB
语言:简体中文
类型:角色扮演
授权:免费
更新:2026-03-12
厂商:武汉网贤信息技术有限公司
包名:com.whwx.jhyy.huawei
备案:鄂ICP备18018350号-5A
江湖悠悠手游是一款别具一格的佛系放置养成游戏,让你在武侠世界中体验宁静的生活。游戏拥有古典优雅的画面和动人的原创音乐,玩家可以放慢节奏,感受四季更迭与时光流逝。你既可以与其他侠客切磋武艺,也能够化身杂货铺老板,享受养宠、烹饪美食的悠闲时光。通过不同的食物,角色会去各地游历,带回随机资源,这种机制为游戏增添了趣味与不确定性。游戏还融合了模拟经营、剧情路线以及侠客培养等多种元素,给玩家提供丰富的互动体验与故事探索。不管你是追求武侠梦想,还是向往田园生活,都会在这片江湖中找到属于自己的乐趣与归属。
江湖悠悠手游竹林七贤副本完美通关方法介绍
副本限制等级:20级
出行是否能进入:能
退出或者完成副本之后场景会不会刷新:不会
提前在庭院准备副本材料:极品翠竹隐
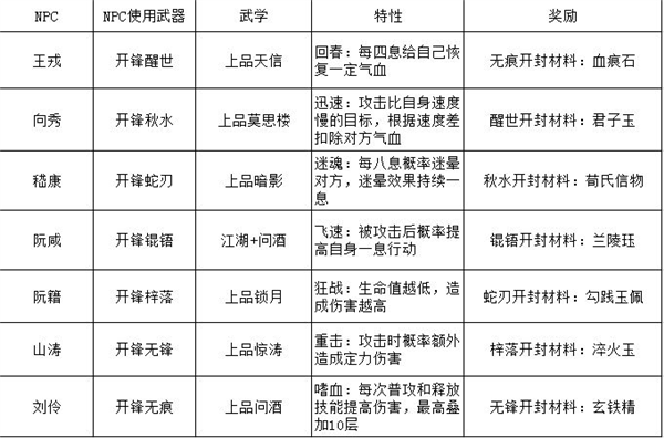
NPC详情表:
注:NPC的等级为弹性等级,就是当你击杀完第一个NPC后,后续的NPC整体等级会向上调整,切记!切记!切记!
目前探索到的等级规律为:30,40,50,55,60,62,65
主线奖励:
支线:
找寻不合时宜之物:这个任务的需求的“昙花”在图中有标识
奖励:
将酒交到厨房:这个任务需要先将小女孩给我们的“君子七酿”交给厨房之后还需要交给厨娘一瓶极品翠竹隐
奖励:
二层:
游戏亮点
1、清新简约的设计风格精美场景地图;
2、多种玩法模式应有尽有趣味修炼;
3、自由的参与江湖游离感受热血江湖;
4、通过酿酒炼药获取所需要的物品。
游戏特色
1、倚剑天涯,闯荡江湖
为了强调剑与侠客的羁绊,游戏中只有剑,每柄都系出名门,执一剑深藏功与名。游戏共有六大门派,风格各不相同,他们有自己的性格偏好、爱喝的酒。如果志趣相投,他们会教你两招,否则只能以武会友讨教一二。悠悠江湖在过招时仍然刀剑凌厉,翻转腾挪招架格挡,剑光火石间捕捉破绽,终结技一击定胜负。
2、自给自足,探索中华美食
我们可以在游戏内可使用任意食材进行组合,做出一道美食。这些美食贯穿广袤河山及中华历史,数百种配方等你探索收集。游戏中可以种田、烹饪、酿酒、炼药、种果树、养鸡,丰富的经营玩法来提升你乡村田园的生活品质。更有众多品类的宠物,陪伴你的悠长岁月。
3、田园生活,市井社交
游戏没有公会帮会,只有村长村民。大家生于此,自然结成村落,彼此扶持,共御外患。我们不争武林第一,只是经营、守护家园。游戏没有组队,只有七杰。七人结成兄弟,从此行走江湖,多一个七煞\七侠\七贤的名号。游戏没有全服聊天,通信可能也不够方便,但是你能体验到等一封来信,等一盏河灯的慢社交。
游戏评测
1、人来人往是江湖常态,江湖儿女也都不拘小节
2、在这个江湖中充满各种可能性,玩家需要自己进行探索
3、游戏玩法什么的是很合心意的,但是进战闪退,找客服就说我后台开太多了,让我关掉后台就可以了,他又知道我有开什么后台,我这手机哪来的后台,根本不支持后台,切个界面上一个就被关了,切回去就得重新打开好吧。这次大更新以后更绝,连登陆界面都进不去,要不是黑屏了一瞬间我都以为我没点到,问客服就是我本太低了,至少要14以上的版本才能玩,你一个佛系种田游戏没有苹果12还不能玩了,每次找客服都是感觉在说你破手机本来就不配玩一样,烦死了
更新日志
v4.0.4版本
-新增玩法【开放世界】,新增大世界探索玩法。
大世界地图将取代原有的侠道地图,90座城池可入城拜访,九大势力可供加入,玩家可以在大地图中自由行走,游览九州风光,并在大世界采集多种资源。通过主支线任务、势力商店等途径获得江湖秘术可以获得强大的能力加持,还可在大世界寻找“九章残卷”解锁江湖技艺提高采集效率。在大世界,九州地图全部无缝连接,14万+可移动格数供你探索,还有多个需要特殊道具解锁的特殊地形地貌:荆棘之地、灼炎之地、深海区域、极光之境、迷踪森林、沼泽毒池、极寒之地、引雷之地等等。
-新增玩法【境界突破】,养成类玩法境界突破上线,达成要求完成试炼后可以开启新境界,解锁新的挑战与养成。
-新增玩法【循环活动】,循环活动正式上线,少侠们可以通过完成挑战来获得诸多奖励,还能在活动商城中兑换自己心仪的道具。
-新增玩法【淬灵系统】,淬灵系统让武器的元素效果更加出采,可以根据玩家的需求喜好构筑出属于自己的独特元素体系,不同词条功能的叠加可以衍生出更强的效果,令战斗的体验更加丰富多彩。
-
权限要求:
查看
- 隐私政策:
- 官网:
-
游戏版号:
ISBN 978-7-498-07799-8
-
包名:
com.whwx.jhyy.huawei
-
MD5:
4E263EB826749C52AEB930D4EDF6A834

手机扫描下载