
Blender
完全免费的3D建模软件
《Blender》是一款方便使用的3D建模软件。且使用方便,效果惊人,某些方面比3DS更好。软件是一个开源的多平台的轻量级通用的三维动画制作软件,从建模、动画、材质、渲染、音频处理、视频剪辑的一系列动画短片制作解决方案,内置脚本、渲染支持和游戏引擎。
软件特点
1、完整集成的创作套件,提供了全面的 3D 创作工具,包括建模(Modeling)、UV 映射(uv-Mapping)、贴图(Texturing)、绑定(Rigging)、蒙皮(Skinning)、动画(Animation)、粒子(Particle)和其它系统的物理学模拟(Physics)、脚本控制(Scripting)、渲染(Rendering)、运动跟踪(Motion Tracking)、合成(Compositing)、后期处理(Post-production)和游戏制作。
2、跨平台支持,它基于 OpenGL 的图形界面在任何平台上都是一样的(而且可以通过 Python 脚本自定义),可以工作在所有主流的 Windows(XP、Vista、7、8)、Linux、OS X 等众多其它操作系统上。
3、高质量的 3D 架构带来了快速高效的创作流程。
4、每次版本发布都会在全球有超过 20 万的下载次数。
5、小巧的体积,Blender官方版便于分发。
安装详情
1、下载完成后,将压缩包解压,双击打开安装程序。
2、进入安装程序后,首先点击“Next”。
3、阅读软件相关许可协议,如无异议的话,勾选左下方的“I accept the terms in the License Agreement”选项,再点击“Next”。
4、选择Blender的安装组件,然后点击“Browse”选择Blender的安装目录,选定后点击“Next”。
5、点击“Install”。
6、等待安装完成。
7、安装完成后,直接点击“Finish”即可。
设置中文
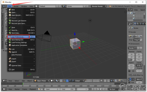
1.、打开安装好的Blender,点击左上方菜单栏中的“File”按钮,然后选择下拉菜单中的“User Preferences”。
2、将打开的新窗口切换至“System”标签页,勾选下方的“Internationale Fonts”选项。
3.、然后点击“Language”选项后方的菜单,打开选择列表,从中点击选择 “Simplified Chinese (简体中文)”选项。
4. 最后点击“Language”下方的3个按钮,表示将语言应用到这三个模块中,设置完成。
电脑下载地址
安卓下载地址
